Case Study: Redesigning the Aviva Pension Website
Company: Aviva
Role: Lead UX Designer
Project Year: 2020
Focus: Website redesign, content architecture, stakeholder alignment
UX Skills: Workshop, User Research, TreeJack, User Journey, Information Architecture, Wireframe, Prototype
Background
Aviva’s Pension & Retirement team engaged the digital team to redesign their online pension hub as part of a wider brand refresh and multi-channel campaign. The aim was to support users at different life stages by creating a unified digital experience that clearly explained pension options and encouraged engagement.
The project needed to integrate with Aviva’s new design system and serve as both a content hub and a marketing gateway, while addressing long-standing UX issues related to content discoverability and clarity.
The Challenge
Mid-project leadership changes resulted in a new project sponsor entering only at the approval stage, having missed the research and development phases.
The organisation was undergoing restructuring, leading to conflicting priorities across departments.
There was no shared understanding of user needs, content hierarchy, or the desired site outcomes across business units.
Approach
To align stakeholders and ensure progress, I led several key initiatives:
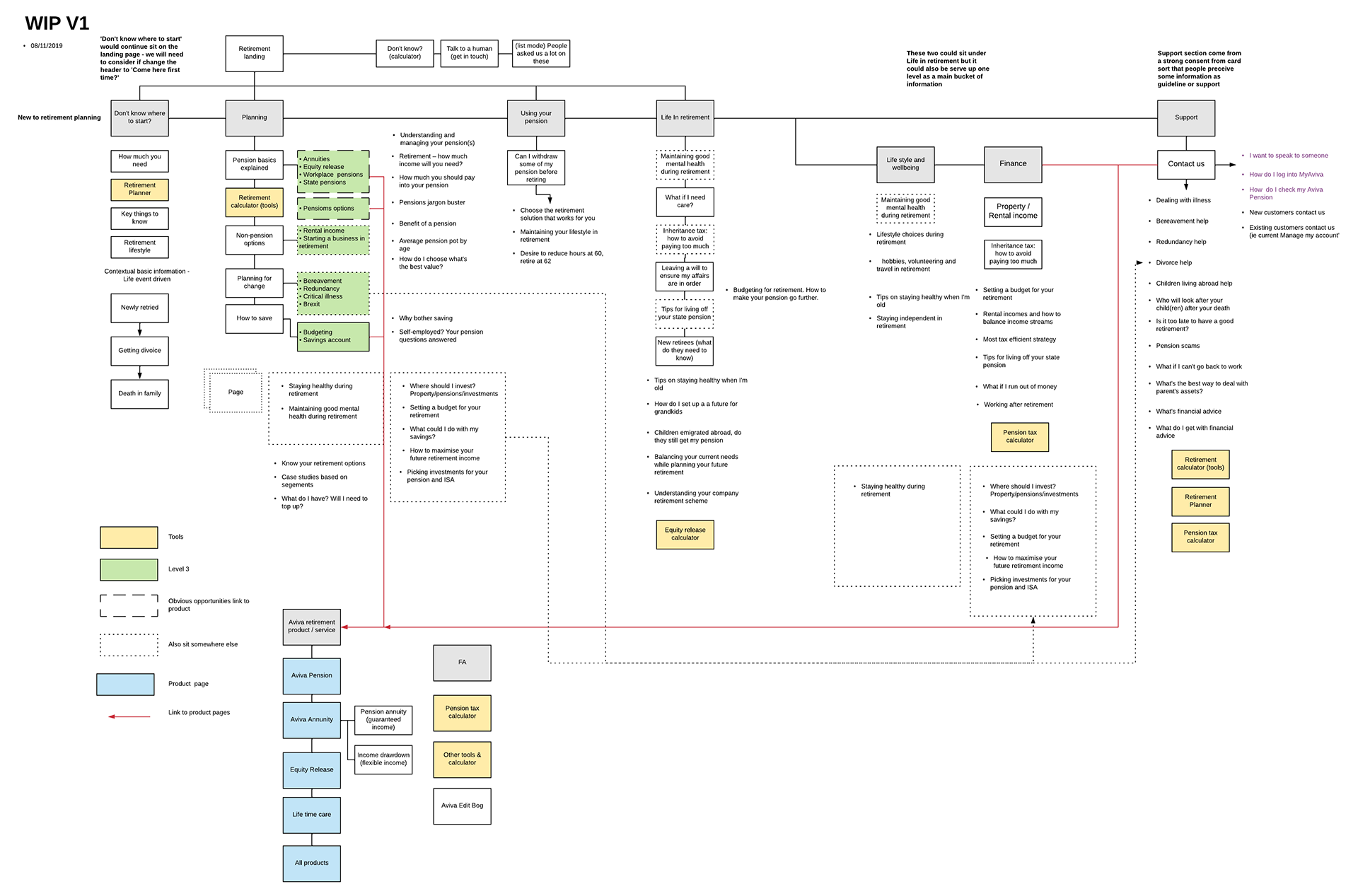
• User Research & IA Development
Conducted Card Sorting and Tree Testing to assess users’ mental models and build a more intuitive information architecture.

Original Website

• Transparent Design Process
Created a shared project document accessible to all team members—capturing research insights, design iterations, and decisions in real time.
• Cross-Functional Collaboration
Facilitated journey mapping workshops with stakeholders from marketing, product, content, and development to uncover key priorities and build shared ownership.​​​​​​​​​​​​​​
• Stakeholder Management
Established regular check-ins and milestone reviews to keep the new sponsor informed and ensure alignment at each phase.
Results
The site was successfully relaunched on time and within budget.
Within the first three months, we saw a 15% increase in customer engagement with pension content.
The success of this collaborative, user-focused process led to the team being assigned the redesign of the Savings & Investment site as the next major initiative.

Visual Design - Main landing page

Visual Design - secondary pages

You may also like

Back to Top