Previously non-responsive website
Redesigning the Venice Biennale British Pavilion Website
Client: British Council – Arts Department
Date: 2017
Role: UX Lead
Type: UX Strategy, Mentoring, Stakeholder Engagement
Date: 2017
Role: UX Lead
Type: UX Strategy, Mentoring, Stakeholder Engagement
UX Skills: User research, Interview, Information Architecture, Wireframe, Prototype, User Testing and Reporting
Final URL:
Background
As the sponsor of the British Pavilion at the Venice Biennale, the British Council Arts team sought to relaunch its website ahead of the 2017 festival. The new site needed to reflect a modern, responsive design while accommodating annual alternation between Fine Art and Architecture, Fashion & Design (AFD) content. The goal: create a unified, on-brand platform that supports public engagement and long-term visibility for UK artists and designers.
The Challenge
• The organisation was operating seven separate websites, managed by different agencies, each with an inconsistent design and structure.
• The existing site featured a timeline tool that stakeholders valued, but which was poorly implemented and challenging to navigate.
• The platform needed to serve multiple departments, with minimal changes to design or IA as themes rotated annually between Fine Art and AFD.
User Research Prototype
Initial IA to simplify structure and content
Responsive prototype
UX Approach
Research & Discovery
• Conducted desk-based research and reviewed site analytics to evaluate performance and identify user pain points, particularly around the timeline feature.
• Initiated conversations with stakeholders by translating data into design questions to build engagement and alignment early in the process.
Information Architecture & Prototyping
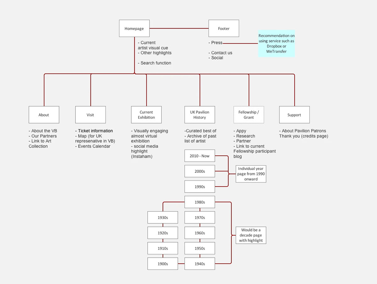
• Proposed replacing the timeline with a well-structured "History" section, allowing users to explore past exhibitions in a more accessible, responsive format.
• Created IA diagrams and wireframe prototypes to demonstrate content flow, responsive behaviour, and future-proofing for rotating departmental content.
Content Collaboration & Co-Creation
• Partnered closely with the content designer to refine tone of voice and improve editorial style across pages.
• Mentored the content team in structuring content for web usability and SEO.
User Testing & Mentoring
• Designed and conducted summative user testing, managing recruitment internally to reduce costs.
• Mentored a junior UX designer and worked with a content manager during usability testing and interviews, building confidence and digital fluency within the team.
I created the prototype and facilitated the usability testing
Desirability Testing to understand the perception of the new design
Results
The new Venice Biennale site was launched on time and within budget in March 2017, just ahead of the festival’s official announcement.
The platform achieved its target visitor numbers in collaboration with the online marketing campaign.
Successfully delivered a scalable, brand-consistent solution that could flex between Art and AFD content with only minor visual adjustments.
Strengthened relationships between the UX team and internal stakeholders, leading to a follow-on commission for a British Council Film project in 2018.
Helped build digital maturity in the Arts department and left a lasting framework for cross-department collaboration.
Provided mentorship and leadership opportunities within the team, contributing to capacity building and skills development.
Sharing the homepage for the Venice, and Architecture Biennale
New section to replace the timeline, better usability, and accessibility for content