Times & Sunday Times Website Redesign
Client: News UK – The Times & The Sunday Times
Date: 2015
Role: UX Designer
Focus: Personas, Information Architecture, Prototyping, Stakeholder Workshops
URL: https://www.thetimes.com/
Date: 2015
Role: UX Designer
Focus: Personas, Information Architecture, Prototyping, Stakeholder Workshops
URL: https://www.thetimes.com/
UX Skills: Workshop, Persona, Information Architecture, Journey Mapping, Domain Model, Prototype and User Research
Background
News UK planned to relaunch The Times and The Sunday Times websites under a shared digital infrastructure. This included a transition to a new content management system (CMS) and the introduction of multiple editions per day—a print-inspired concept adapted for the web.
The Challenge
Create a user experience that supports multiple daily editions within a digital environment.
Represent two distinct newspapers under a single domain while preserving editorial independence.
Enable switching between titles without confusing or overwhelming users.
UX Approach
User Understanding & Personas
Conducted user research and developed detailed audience personas representing readers of both titles.
Used personas as strategic tools in workshops to gain internal understanding of who our priority users were.
Stakeholder Engagement
Facilitated cross-departmental workshops with editorial, product, and technical teams to gather business requirements.
Developed an initial domain model to visualise relationships between editorial teams, content flows, and technical constraints.
Aligned newsroom expectations with UX strategy by mapping pain points, content ownership, and user touchpoints.
Responsive prototype to test out the maga menu
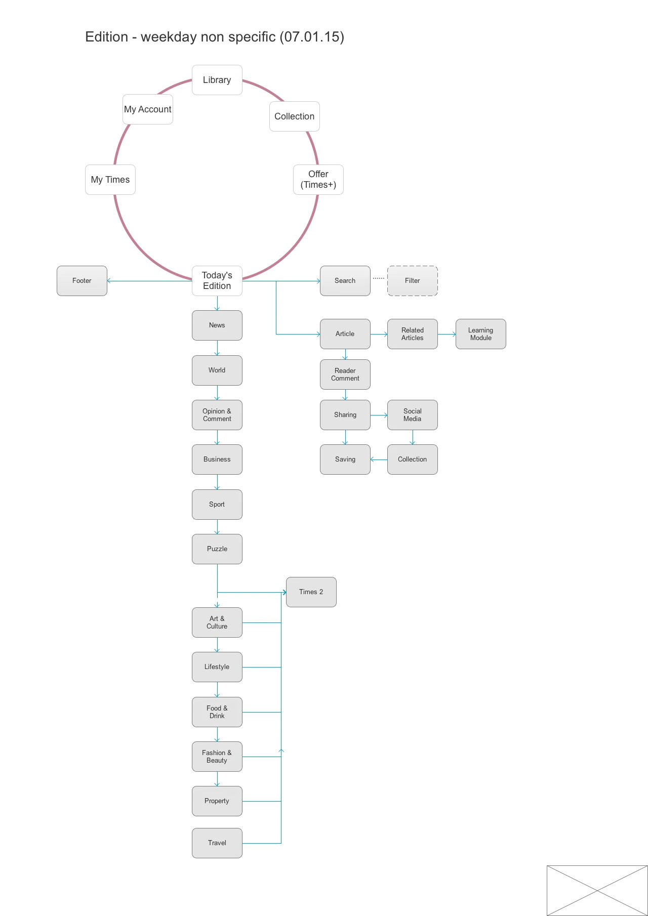
Information Architecture & Prototyping
Designed the initial IA for the Times edition, focusing on clarity and structured content access.
Created interactive prototypes exploring alternative navigation patterns, including:
A side menu layout to distinguish content by edition or theme.
Jump scroll navigation to streamline long-form content access and mimic a curated editorial flow.
Impact
This work laid the strategic UX foundation for the merged Times and Sunday Times website—shaping a digital product that supported both editorial independence and operational efficiency. The project established key IA and content structure principles that informed further CMS rollouts and cross-brand digital strategies.
Created a second prototype to test another hypothesis, which was a side-drawer menu